Schulentwicklungsprogramm - Leitfaden für die schulische Qualitätsentwicklung in Bayern - page 10

1 Was ist ein Schulentwicklungsprogramm?
8
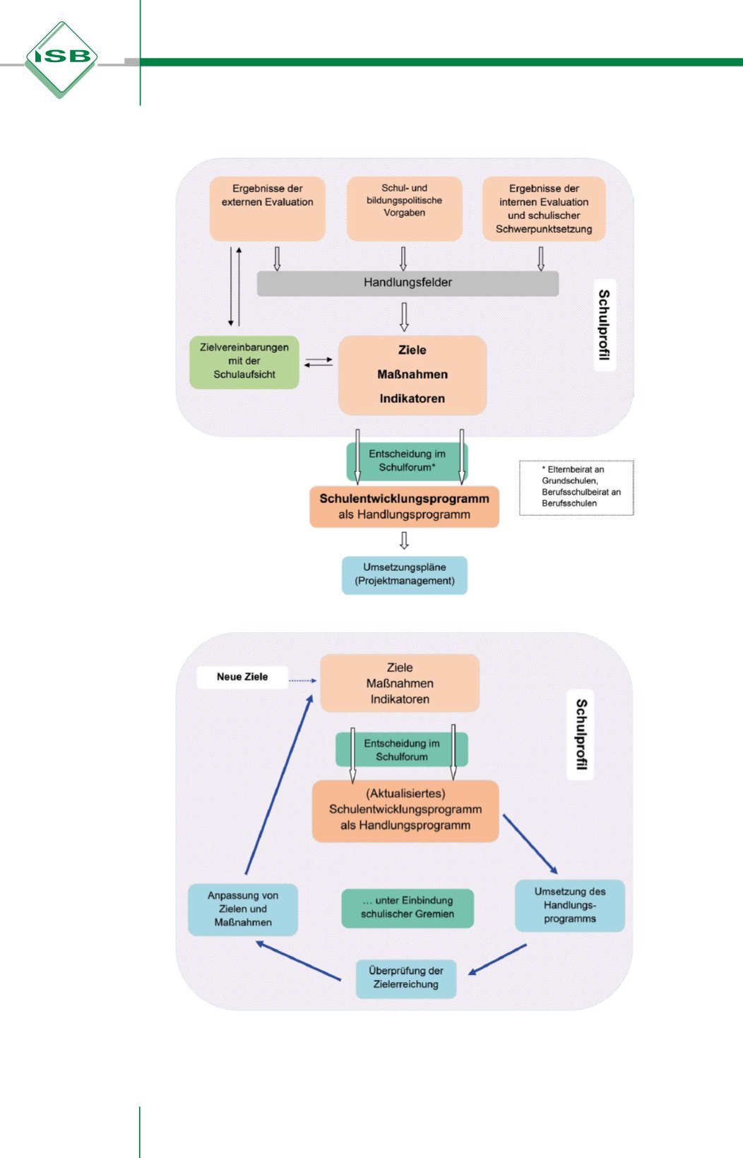
Abb. 2a: Entstehung eines Schulentwicklungsprogramms
Abb. 2b: Umsetzung und Aktualisierung eines Schulentwicklungsprogramms
Entstehung eines
Schulentwicklungs-
programms
Umsetzung und
Aktualisierung
eines Schul-
entwicklungs-
programms
1,2,3,4,5,6,7,8,9 11,12,13,14,15,16,17,18,19,20,...32
Powered by FlippingBook